5G基站的开通与调测-1
5G基站的开通与调测
概述
- 5G基站系统完成安装后,将进入开通调测流程。5G基站系统开通与调测是5G网络进行业务的前提,也是打开5G系统功能的钥匙。
- 5G系统的开通调测的目标:是完成5G逻辑小区( logic cell )的建立,而逻辑小区可以正常建立的前提是本地小区正常建立。本地小区正常建立要求︰传输资源、基带资源、射频资源和时钟资源均为“可用”状态。
- 5G系统开通与调测的过程主要包括∶5G基站系统开通准备、流程、SA基站开通、NSA基站开通和开通后状态核查如何使用LMT工具和Wireshark工具对基站开通调测。
5G基站开通与调测基础
5G系统的开通与调测需要协同接入网、传输网和核心网多个方面的资源。SA模式下,5G基站系统通常由EMB6216+AAU构成。针对中国电信联通中国移动的应用场景,5G系统配置主要分为以下几种:
3.5G单模100M配置(S111)通常应用于电联网络,5G系统配置如图8-1所示。
- 每个AAU建立1个10OM NR小区。
- 插1块HBPOF基带板,支持3个100M64通道NR小区。
- 支持的64TRAAU包括:TDAU5164N78-a、TDAU5364N78。
3.5G单模10OM配置(S111111)通常应用于电联网络,5G系统配置如图8-2所示。
每个AAU建立1个10OM NR小区。
插2块HBPOF基带板,每块支持3个100M64通道NR小区。
支持的64TRAAU包括:TDAU5164N78-a、TDAU5364N78。
5G基站开通与调测流程
5G系统开通的流程图
5G基站开通准备
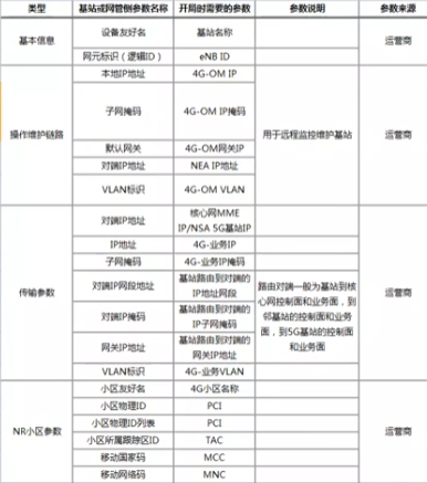
5G基站开通前,应做好开通调测准备。准备内容包括∶硬件准备和软件准备。5G基站开通准备所需的资源名称和作用,如下表8-15G基站开通准备所需资源的名称和作用所示。
5G SA基站开通调测-配置文件制作
配置文件制作需要提前获取规划协商参数表,5G基站开通与调测基站与小区个性参数一览,可以参考教材和附件的表8-3。
5G基站开通与调测基站与小区个性参数一览表获取后,选取配置文件模板,即可使用LMT完成配置文件制作,具体步骤如下:
配置文件模板打开和制作
配置文件模板导入
配置文件模板格式为:xoxx.cfg,一般是做好的通用型模板,便于参数拉齐;操作节点:打开配置文件→选择“配置文件模板.cfg”→打开。配置文件模板导入如图8-11所示。
配置文件的保存
配置文件模板加载完成后,会新弹出窗口,显示加载后的配置文件。可根据规划数据,对配置进行修改,制作新的基站配置文件,修改完成后关闭该窗口,工具提示是否保存文件,选择“是”即保存修改后的配置文件。此时在指定目录下会形成一个后缀名为**”cfg”**的文件,此文件会用于接下来的基站开通工作。配置文件保存如图8-12所示。
CFG文件-基站基本信息配置
制作CFG文件时,需要对基站基本信息进行配置,配置内容包括基站物理ID、设备友好名和GNB全球ID。配置修改方法如图8-13所示。
CFG文件-OM参数配置
制作CFG文件时,需要对OM参数进行配置,配置内容包括本地IP地址、子网掩码默认网关、对端IP地址和VLAN标识。配置方法如图8-14所示。
基站基本信息配置

CFG文件-SCTP链路配置
制作CFG文件时,需要对SCTP链路进行配置,配置内容包括SCTP链路工作模式、对端IP地址、链路协议类型。配置方法如图8-15所示。
CFG文件-业务IP配置
CFG文件-路由关系配置
CFG文件-VLAN配置
制作CFG文件时,需要对VLAN配置,配置内容包括VLAN标识、VLAN类型。配置方法如图8-18所示。
CFG文件-小区基本信息配置
制作CFG文件时,需要对小区基本信息配置,配置内容包括小区友好名、小区物理ID列表、OMC配置的小区物理ID、小区物理ID。配置方法如图8-19所示.
CFG文件-根序列配置制作CFG文件时
需要对根序列配置,配置内容包括前导码根序列逻辑索引。配置方法如图8-20所示
CFG文件-业务信道扰码配置
制作CFG文件时,需要对业务信道扰码配置,配置内容包括PDSCH数据部分扰码、PDSCH DMRS扰码0、PDSCHDMRS扰码1、PUSCH数据部分扰码。配置方法如图8-21所示。
CFG文件-参考信号扰码配置
制作CFG文件时,需要对参考信号扰码配置,配置内容包括Scrambling lD。配置方法如图8-22所示。
CFG文件-PLMN配置
制作CFG文件时,需要对PLMN配置,配置内容包括实例描述、移动国家码、移动网络码、运营商ID。配置方法如图8-23所示。
CFG文件-TAC配置
制作CFG文件时,需要对TAC配置,配置内容包括实例描述、小区所属跟踪区ID和运营商ID。配置方法如图8-24所示。
CFG文件-运营商映射关系配置
制作CFG文件时,需要对运营商映射关系配置,配置内容包括实例描述、GNB全球ID有效位数和GNB全球ID。配置方法如图8-25所示。
CFG文件-小区网络规划配置
制作CFG文件时,需要对小区网络规划配置,配置内容包括NgRAN区域码、该小区广播的PLMN的索引和该小区广播的TAC的索引。配置方法如图8-26所示。
CFG文件-机框板卡规划
以EMB6116机框板卡规划为例,点击“网络规划”,选择机框类型“10-EMB6116”,开始进入网络规划界面,板卡规划要和实际应用保持一致。规划板卡时,需要对板卡的属性进行正确配置。
需要配置的参数包括:机架号、机框号、插槽号、板卡类型、板卡IR帧结构、板卡IR速率、板卡管理状态等内容。
不同的板卡需要配置的参数不同。以HBPOD为例,进行机框板卡规划时,规划结果和HBPOD配置结果如图8-27所示。
AAU规划:
BBU板卡规划完成后,开始对AAU板卡进行规划。基于实际设备信息,选择合适的AAU,规划AAU属性,选择通道数、AAU型号和数量,光口工作模式选择负荷分担模式。以TDAU5264N41A为例,进行AAU规划,如图8-28所示。
天线规划:
AAU规划完成后,进行天线规划。基于实际设备信息,选择合适的天线,规划天线阵属性,选择天线根数、厂家、类型。同时注意,天线阵属性和右侧的天线阵厂家索引、天线型号索引对应。为确保后续网管导出工参的准确性,需按规划填写方位角、天线挂高、机械下倾角等参数。
以DAU5264N41A为例,进行天线规划,如图8-29所示。
使用连线工具,分别把天线阵、AAU、HBPOD板卡连接起来,此时机框板卡规划完成。
CFG文件-本地小区规划
以本地小区4为例,点击右键,进行本地小区规划,相关属性参数设置,如图8-30所示。
本地小区规划完成后,进行AAU通道设置,双击AAU,把AAU的64个通道全部归属本地小区4,基于实际设备信息进行参数配置。本次TDAU5264N41A为例,频段选择B41频段,如图8-31所示。
本地小区规划-AAU通道设置(以TDAU5264N41A为例)
本地小区规划-本地小区4
以本地小区4为例,点击右键,进行本地小区规划,相关属性参数设置,如图8-30所示。
本地小区规划-下发网规命令和NR本地小区规划查看
规划完成后,点击下发网规命令,当本地小区4颜色变黄,说明本地小区规划完成。在NR本地小区规划表中,可以看到新规划的本地小区4小区,如图8-32所示。
EMB6216机框选择
由于使用配置文件模板进行配置文件制作,所以小区相关参数已经在配置文件中存在,无需再次进行配置。如果使用空模板进行配置文件制作,需要结合实际场景,对小区参数逐一进行配置。当本地小区规划完成后,需要对配置文件进行保存,操作方法详见本小节步骤1。EMB6216场景基站配置文件制作与EMB6116场景基本相同,差别在于机框选择和槽位规划。EMB6216机框选择如图8-33所示。
5G SA基站开通调测-基站版本升级
5G基站软件版本包包括BBU软件版本包(5GIIBBU.dtz )和AAU软件版本包 (5GIAAU.dtz)。进行升级操作时,需要分别对BBU软件版本包和AAU软件版本包进行升级。部分场景下,也会单独对BBU软件版本包和AAU软件版本包进行升级。5G基站版本升级流程如图8-34所示。
板卡处理器状态查询
进行5G基站版本升级操作前需要对板卡处理器状态进行查询。通过LMT连接到基站后,对设备进行升级前检查,需要确认基站所有板卡的处理器均可用。操作节点︰物理设备→机架→机框→板卡→板卡拓扑→处理器,查询结果如图8-35所示。
基站当前运行的软件包查询
在进行目标版本升级前,需要查看基站当前运行的软件包。并不是所有的升级操作都可以一步到位升级完毕,部分升级操作可能需要过渡版本。借助过渡版本,才可以完成目标版本的升级操作。进行基站当前运行的软件包查看另外一个目的是进行升级前,根据查询到的软件包信息和目标版本进行比对,相同则不用升级,不同则需要升级。操作节点∶软件版本→当前运行基站软件包,查询结果如图8-36所示。
BBU升级
鼠标左击LMT软件上的“文件管理”节点,进入界面后,出现本地文件和远程文件显示窗口,5G基站存储管理目录如下图8-37所示,其中∶本地文件表示笔记本电脑本地文件﹔远程文件表示基站ata存储结构。
5G基站存储管理目录
在本地文件下找到电脑存放的BBU软件包,文件名为∶5GⅢ BBU.dtz。远程文件中把路径选择为:lata2。右击BBU软件包,选择“下载至基站”。会弹出软件包下载激活配置,激活标志选择“强制激活”,完成后点“确定”。软件包会自动下载,下载完成后,5G基站自动复位重启。具体操作步骤如图8-38所示。
5G基站自动复位重启
AAU接入状态查询
在对AAU进行升级前,需要确认AAU是接入状态,才可进入升级操作。操作节点∶物理设备→射频单元→射频单元拓扑→射频单元信息。鼠标左击“射频单元信息”,右侧会出现AAU的接入信息,如果显示3个AAU的信息,说明AAJ全部接入,可以进行升级。查询结果如图8-40所示。
AAU当前运行的软件包查询
AAU进行升级前,需要核查AAU当前正在运行的软件包,根据查询到的软件包信息和目标版本进行比对,相同则不用升级,不同则需要升级。操作节点∶软件版本→当前运行外设软件包。鼠标左击“当前运行外设软件包”,关注右侧“软件包详细版本号”下的版本信息。查询结果如图8-41所示
AAU升级
在本地文件下找到电脑存放的AAU软件包,文件名为∶5GIIAAU.dtz。远程文件中把路径选择为lata2。右击AAU软件包,选择“下载至基站”,此时会弹出软件包下载激活配置,参数默认,选择“确定”。操作过程如图8-42所示。
5G基站配置文件存放与目标路径
5G基站升级完成后,需要将已经完成的基站配置文件下载到基站中。鼠标左击LMT软件上的“文件管理”节点进入界面后,出现本地文件和远程文件显示窗口。在本地文件下找到已经做好的基站的配置文件﹔远程文件中把路径选择为lata2;右击CFG文件,选择“下载至基站”。具体操作步骤如图8-43所示。
5G基站配置文件下载操作
当选择“下载至基站”后,会弹出提醒消息,参数默认,选择“确定”。配置文件下载时,关注下载进度条,显示下载完成或在打印消息中看到文件下载成功,表示配置文件下载成功。具体操作步骤如图8-44所示。
5G基站配置文件下载后复位操作
配置文件下载成功后,为了使配置文件生效,需要复位基站。操作步骤∶点击GNB基站→右边空白处右键“修改设备系统信息”→复位设备。具体操作步骤如图8-45所示。
AAU升级后软件包查询
AAU升级后,需要核查AAU当前正在运行的软件包,根据查询到的软件包信息和目标版本进行比对,相同则说明升级成功,不同则升级失败。操作节点︰软件版本→当前运行外设软件包左击“当前运行外设软件包”,关注右侧“软件包详细版本号”下的版本信息。
AAU升级后接入状态查询
AAU升级后,需要查询AAU接入个数和接入状态。操作节点∶物理设备→射频单元→射频单元拓扑→射频单元信息。击“射频单元信息”,右侧会出现AAU的接入信息,显示“RRU接入完成”,说明AAU接入已正常。
5G NSA基站开通调测
5G NSA基站开通调测-获取4G与5G规划协商参数
NSA站点开通准备和版本升级过程与SA站点开通调测过程基本一致。NSA站点前期准备和版本升级过程可参考8.3.3小节进行。NSA站点开通过程需要新增锚点(4G基站)的开通过程,在参数设置时,需要考虑4G基站侧数据的同步修改。
NSA基站进行开通与调测之前,需要获取NSA基站规划协商数据。规划协商数据的获取需要与客户和设备厂家进行协商规划。NSA基站规划协商数据包括4G基站开局数据和5G基站开局数据两部分,可以考附件或教材中表8-4和表8-5。
5G NSA基站开通调测-5G配置文件制作
4G与5G规划协商参数获取后,基于开通场景,选取4G和5G配置文件模板,使用LMT工具软件完成配置文件制作,具体步骤如下:
5G基站基本信息配置
根据规划协商参数5G基站开局数据,完成基本信息配置,如图8-46所示,重点对红色框内的三个参数进行修改。
5G基站操作维护链路配置
根据规划协商参数5G基站开局数据,修改操作维护链路相关参数。如果使用的基站配置文件模板归属于站点地市,那么仅对图8-47红色框内的二个参数进行修改,否则需要重新配置操作维护链路所有参数。
5G基站传输参数配置
根据规划协商参数5G基站开局数据,修改SCTP链路相关参数。那么仅对ENDC IP进行替换或新增,如图8-48所示否则需要重新配置SCTP链路所有参数。
5G基站传输参数配置
根据规划协商参数5G基站开局数据,修改接口IP地址相关参数。如果使用的基站配置文件模板归属于站点地市,那么仅对IP地址进行修改,如图8-49所示。否则需要重新配置接口IP地址所有参数。
根据规划协商参数5G基站开局数据,修改VLAN配置相关参数。如图8-50所示。
5G基站NR小区参数配置修改
修改小区物理ID和小区物理ID列表及小区名,根据规划协商参数5G基站开局数据,修改NR小区参数。如果使用的基站配置文件模板为站点所属地市专属,仅需对小区物理ID、小区物理ID列表和小区友好名三个参数进行修改,如图8-51所示。否则需要重新配置小区参数配置中的所有参数。
5G基站NR小区参数配置修改
修改PDSCH数据部分扰码、PDSCH DMRS扰码O、PDSCH DMRS扰码1∶根据规划协商参数5G基站开局数据,修改NR小区参数。对NR小区信道及过程配置参数进行修改,如下图红色框内NR小区PDSCH信道的3个参数,三个参数需与PCI保持一致。如图8-54所示。
修改CSI-RS资源流动配置中的Scrambling lD∶根据规划协商参数5G基站开局数据,修改NR小区参数。对NR小区信道及过程配置的CSI-RS资源流动配置参数进行修改,如下图红色框内CSI-RS资源流动配置的Scrambling ID,参数需与PCI保持一致。如图8-57所示。
根据规划协商参数5G基站开局数据,修改NR小区参数。对NR邻小区关系进行添加,如下图红色框内的邻GNB全球ID和邻基站全球ID。这里仅添加站内邻区,将邻GNB全球ID与邻基站全球ID替换成同站基站ID。后续网络优化阶段,可根据实际情况对NR邻小区关系进行增加或删除,如图8-58所示。
5G基站NR静态业务参数修改
核查NR PDCP配置ID0,如果NR PDCP配置IDO未配置则进行添加,如图8-59所示。
核查NR业务无线承载,确保QoS等级ID6、8和9已配置。如未配置则进行添加,如图8-60所示,红色框内NR小区业务无线承载表中实例描述对应的QoS等级ID6、ID8和ID9。
检查和删除邻区和邻基站相关的信息
删除与邻区相关的所有信息,包括外部邻小区、NR邻小区等,清空外部邻小区中NgRan NSA邻小区规划,如图8-61所示。
上述参数配置或修改完成后,进行网络规划相关操作。以EMB6116为例,网络规划操作方法如下:
首先,进行板卡规划︰按照实际板卡的安装槽位,进行板卡规划。点击对应槽位,右键添加板卡。如图8-64所示,基带板在3/8/9槽位,主控板在O槽位。例如在7槽位增加一块基带板HBPOD,则板卡类型选择为HBPOD,板卡属性根据实际情况进行配置。
其次,进行AAU规划︰在右侧模块列表,选中RRU并规划RRU属性,按实际设备信息,选择通道数、RRU类型和数量,光口工作模式等信息,如图8-65所示。
最后进行天线规划︰在右侧模块列表,选中天线,规划天线阵属性,按实际设备信息,选择天线根数、厂家名称、天线类型、波束宽度、电下倾角和数量等信息。同时注意,天线阵属性和右侧的天线阵厂家索引、天线型号索引对应;同时注意,为确保后续网管导出工参的准确性,需按规划填写方位角、天线挂高、机械下倾角等参数,如图8-66所示。
板卡、RRU和天线规划完成后,进行线缆连接操作∶使用连线工具,分别把天线阵、RRU、HBPOD板卡连接起来。其中,RRU的光口1和2分别连接HBPOD板卡的2和3口,RRU天线接口与天线阵相连,如图8-67所示。
规划本地小区︰选择本地小区4,点击右键,进行小区规划,进行相关属性参数设置,如图8-68所示。
AAU通道设置∶双击AAU,把AAU的64个通道全部归属本地小区4,频段选择B41频段,如图8-69所示。
下发网规︰规划完成后,点击下发网规命令,当本地小区4颜色变成黄色,说明本地小区规划完成但是本地小区处于未建状态,如图8-70所示。
在NR本地小区规划表中,可以查看新规划的本地小区4,如图8-71所示
规划逻辑小区∶添加逻辑小区4,相关参数根据规划协商参数5G基站开局数据进行配置,如图8-72所示。
规划逻辑小区︰添加完成后,在NR小区列表中,可以查看逻辑小区4的信息,如图8-73所示。
通过以上操作,逻辑小区4的添加操作已经完成。但是逻辑小区4相关参数的准确性和完整性还不能保证。此时,可以使用配置文件比较方法将小区1的参数信息复制到小区4,然后根据规划协商参数5G基站开局数据修改小区4的个性化参数,这样就完成了逻辑小区4的建立,如下图8-74所示:选择两个配置文件,确定要比较的小区,弹出小区比较对话框,示例为小区4和小区1,比较完成后,把小区1参数复制到小区4,注意左右方向需要选择正确。
本地小区天线阵波束扫描权值与波束配置∶在天线安装规划表中可以针对本地小区对应的天线阵编号进行查看。如图8-75所示,小区0使用的是天线阵编号是0。
在天线阵规划表中查看天线阵编号0对应的天线阵厂家索引和天线阵型号索引,如图8-76所示,天线阵编号0对应天线阵厂家索引3,对应天线阵型号索引42。
在NR天线阵波束扫描天线权值表中,找到天线阵厂家索引3和天线阵型号索引42所对应的波束类型编号,如下图8-77所示∶天线阵厂家索引3和天线阵型号索引42对应的波束类型编号是18和19。此时,说明小区0可以选择的波束类型是18和19。以波束类型19为例,其对应的波束索引有包括︰波束索引0、波束索引1、波束索引2和波束索引3。综上所述∶天线阵编号0对应的波束类型为19的波束支持的波束个数是4个,波束索引分别是波束索引0、波束索引1、波束索引2和波束索引3。
NR小区信息中需要配置波束类型,如下图8-78所示,波束类型配置为19。
当NR小区中波束类型配置为19时,“一个组内小区发送的SSB”参数只能最大选择4个bit。此时,可以选择bit1/bit2/bit3/bit4,也可以选择选择bit5/bit6/bit7/bit8。如下图8-78所示,此时选择bit5/bit6/bit7/bit8。
5G NSA基站开通调测-4G基站配置文件制作
4G基站配置文件制作∶
使用LMT工具软件和4G基站配置文件模板,完成NSA4G锚点站参数配置。LMT工具软件伴随4G基站版本同步发布;基站配置文件模板由4G基站设备厂家提供。NSA4G基站参数配置的形式可以分为离线参数配置和在线参数配两种方式。
修改设备系统信息∶
根据规划协商参数4G基站开局数据对参数“网元标识”和基站物理ID进行修改,如图8-80所示。
修改操作维护链路相关参数∶
根据规划协商参数4G基站开局数据,修改操作维护链路相关参数。如果使用的基站配置文件模板为站点所属地市专属,那么仅对本地lP地址和VLAN标识进行修改,修改方法与图8-47基本一致。
新增或替换SCTP链路∶
根据规划协商参数4G基站开局数据,修改SCTP链路相关参数。如果使用的基站配置文件模板归属于站点地市仅对ENDC IP进行替换或新增,新增时同步修改链路协议类型,否则需要重新配置SCTP链路所有参数。4GX2链路添加与单独开通基站相同,支持X2链路自建立。如图8-81所示。
删除5G无效邻gNB基站,
如图8-82所示。邻gNB基站列表在4G基站添加邻区关系后会自动添加,但是删除邻区关系操作不会自动关联删除邻gNB基站列表。没有邻区关系的gNB基站为无效邻5G基站,故需要删除.
修改接口IP地址及路由关系
根据规划协商参数4G基站开局数据,修改接口IP地址相关参数。如果使用的基站配置文件模板归属于站点地市,仅对IP地址进行修改,否则需要重新配置IP地址所有参数,如图8-83所示。
修改VLAN配置∶
根据规划协商参数4G基站开局数据,修改VLAN配置相关参数,一共需要配置4个VLAN标识,分别是S1信令、X2信令、业务和OM。如图8-84所示。
修改LTE小区相关参数∶
根据规划协商参数4G基站开局数据,修改LTE小区相关参数,操作方法与4G基站单独开通相同。
LTE邻小区关系添加( SCG邻区添加)∶
对LTE对应的5G辅节点小区进行邻区添加操作,方法如下︰首先,添加5G SN外部邻区(对于锚点LTE小区而言,NR小区为LTE系统的异系统邻区 ) ,sSB中心频点与SSB信道号需要与5G辅节点小区配置一致,如图8-85所示。
配置邻小区关系
将5G辅节点小区( scG )与锚点小区( MCG )配置为邻区,此时邻小区网络类型需要配置为ENDC,如下图8-87所示。
NSA场景下,5G辅节点小区基于B1事件( Evevt B1)进行添加。当5G辅节点小区信号质量高于一定门限值时,4G基站才会触发SN添加流程。B1事件测量配置方法如下图8-88所示。进行B1事件配置时,需要重点关注网络类型配置为NG-RAN,测量目的配置为“双连接”。
锚点参数配置核查
上述参数配置完成后,基于锚点参数配置核查表,对4G锚点站相关参数进行核查,需要核查的项目和建议修改值,如下表8-6所示。
5G NSA基站开通调测-定向切换参数配置方法
定向切换参数配置
在NSA场景下,为了保证5G业务的连续性,设备厂家开发了定向切换功能,即支持NSA的UE进入5G覆盖区后,由非锚点小区优先切入4G锚点小区。A4触发站间NSA定向切换参数配置方法如下所示:
- 、
- 对于语音业务定向切换开关,基于实际场景,按需打开,该开关只控制终端存在VoLTE语音业务时是否定向切换到NSA小区。开关关闭表示不允许切换﹔开关打开表示允许切换。如下图8-94所示︰
5G NSA基站开通调测-A4触发NSA定向切换参数配置
5G基站开通后状态查询
5G基站开通与调测工具使用
LMT软件
LMT工具支持win7操作系统,不支持x如p系统。LMT工具建议安装在非C盘路径下,必须使用新的MIB解析工具生成的lm.dtz。
LMT安装与使用
双击LMT里面解压出来的LMT.exe文件安装。若过安装过程中出现“没有找到源文件提示”,则表示
vcredist_x86.exe文件被杀毒软件隔离,可关闭杀毒软件重新下载LMT软件包进行安装。也可以使用免安装方式打开,如下图8-102所示:
LMT工具登录及基站连接
LMT工具登录,用户名是administrator;密码是111111,可以勾选记住密码。如图8-103所示∶
点击“+”图标,即可进行基站IP配置,基站lP地址的配置方式为︰如果主控位于1槽位,则IP地址配置为172.26.245.92;如果主控位于O槽位,则IP地址配置为172.26.245.91。如下图8-104所示∶
LMT工具多站管理功能
鼠标点击已添加基站中的某个基站图标,即可连接基站。根据需要,可以添加多个基站,LMT工具多站管理功能如下图8-105所示∶
在LMT管理的众多基站中,选取需要管理的基站,双击即可进入。进入所选基站后,基于LMT工作PC会与5G基站进行连接,基站连接成功后,左侧的“基站节点”命令树就可以下拉打开﹔若基站未连接失败,左侧的“基站节点”命令树不能打开。命令树中的内容包括小区规划等基站信息。若基站连接成功后,LMT下方打印台的信息会提示当前基站匹配的MIB版本号等信息,如下图8-106所示:
基站连接成功后,进入所选基站,即可看到主界面,如下图8-107所示。此时,LMT工具可针对所选基站行使基站管理操作。
LMT工具增删改查功能
进入主界面后,针对相应节点下的参数,用户可以进行增删改查。并不是所有的参数都具备上述4种操作权限参数添加和删除操作如下图8-108所示:
参数修改操作∶在查询的结果行中单击右键,选择菜单栏,在下拉菜单中找到修改操作选项,点击修改即可进行操作,如下图8-109所示∶
LMT工具告警查询功能
在基站管理找到告警管理,点击可进入查看告警界面。以活跃告警为例︰选择活跃告警和要查询的网元(必须是LMT已登录的甚站),点未同步即可杳询活跃告擎,如下图8-111所示:
LMT工具复位设备功能
选中基站根节点,在右侧窗口中右键即可看到复位选项,选择复位设备会弹出对话框,基于场景需要对复位方式进行选择,确认后基站将执行复位操作,如下图8-111所示︰
LMT工具复位单板功能
选中对应的板卡或射频单元,右键即可看到复位单板命令下发选项,选择复位单板,在弹出的对话框中选择确认,即可执行复位单板操作,如下图8-112所示︰
LMT工具日志管理功能
点击页面上方的“日志管理”,选择对应日志类型,保存路径,点击确定即可上传日志,如下图8-113所示
LMT工具离线打开配置文件功能
LMT处于离线状态也可以对基站配置文件( cfg文件)进行查看。点击“打开配置文件”,选中提取的配置文件即可打开如下图8-114所示。执行此操作时,需要提前保存配置文件,使用LMT软件打开配置文件功能,基于配置文件保存路径,找到需要打开的基站配置文件,此时可对打开的配置文件执行查看、修改和保存功能。此操作可用于配置文件的制作。
LMT工具测试工具功能
点击页面上方的“工具箱”,进入工具箱页面后,选择左侧的“基站”,再点击选择“初始化参数配置”,则会出现下发基站复位、无时钟启动、无MME启动窗口,如下图8-115所示。
注∶由于LMT支持多站管理,所以在下发gNB复位、无时钟源启动、无mme时,需要同步下发对应的基站lP(例如,当前工具连接了两个基站,IP分别为172.26.245.91与172.26.245.92,若只是针对91的基站进行复位,则只勾选lP为172.26.245.91即可)。
LMT工具跟踪测试功能
基于ping的基本原理,当需要对传输链路相关问题进行定位处理时,需要使用跟踪测试功能。此功能可以对NG接口和Xn接口网络层以下的故内容作出判断,不能对网络层以上的传输和应用层故障作出判断。点击定位分析下的诊断测试开启跟踪测试功能。LMT工具跟踪测试功能如下图8-116所示∶
LMT工具小区参数添加功能
使用LMT工具小区参数添加功能可以对缺失或是需要添加、修改的小区级参数进行操作,通常情况下,小区级参数已经在开站模板中配置完毕。但是,在网络优化和维护过程中,通常需要基于场景按需对小区级参数进行设置,此时需要使用此功能。操作方法是直接在“NR小区”信息表中新增、修改或删除,LMT工具小区参数添加功能如下图8-117所示
LMT工具小区激活功能
在“NR小区NR小区状态信息”中,在对应的小区上,右击选择“激活/去激活小区”命令,即可触发小区激活流程。如下图8-118所示:
LMT工具基站近端提取CDL日志功能
LMT工具基站近端提取CDL日志时,首先需要对FTPServer进行设置。FTP Server伴随着LMT一起打开。设置FTP方法如下︰点击User Accounts→Users框add添加用户账号如下图8-119所示。对于FTP server的用户名和密码可以随意指定,以简单易输入为基本原则。用户账号设置完成后,FTPServer不要关闭,最小化即可。
LMT工具基站近端提取CDL日志功能
设置本地上传CDL日志的路径,H:ICDL数据(注;路径可以自行设置,建议简单为宜)如下图8-120所示:
LMT工具基站近端提取CDL日志功能
FTPServer配置完成后,进行基站侧参数设置。修改基站侧CDL参数配置,使CDL日志能够上传到本地机路径。方法如下∶LMT连接到基站后,设置CDL日志路径,打开调测节点→CDL信息→右键修改CDL路径如下图8-121所示:
FTPServer配置完成后,进行基站侧参数设置。修改基站侧CDL参数配置,使CDL日志能够上传到本地机路径。方法如下︰LMT连接到基站后,设置CDL日志路径,打开调测节点→CDL信息→右键修改CDL路径如图8-121所示。
图8-121中,CDL服务器IP地址( 10.10.1.100 )为电脑本地连接配置的IP地址,例如当调测PC的IP地址配置为192.27.245.100时,应将10.10.1.100置换为192.27.245.100。CDL服务器IP地址应根据网络需要随机设置,其它参数设置按照FTPServer设置的配置即可。
上传业务CDL,需要打开业务面定位CDL开关,打开方式如下图8-122所示:
WireShark软件
**Wireshark(前称Ethereal )**是一个网络封包分析软件。Wireshark分析软件的功能是撷取网络封包并尽可能显示出最为详细的网络封包资料。Wireshark在5G基站开通调测过程中的作用是分析基站与传输网、基站与核心网之间控制与用户数据包,常用于问题的定位和处理。5G基站开通调测时,需要使用Wireshark进行抓包和分析,需要对5G基站进行配置,具体操作流程如下∶
打开基站镜像
使用WireShark抓包前,需要打开基站镜像开关。具体操作如图8-123所示∶
打开WireShark分析软件
提前安装好WireShark软件,打开WireShark软件,注意选择对应的网卡。WireShark软件及主页如图8-124所示。
执行捕捉操作
可通过菜单或快捷方式进行捕捉、停止等,如图8-125所示。
文件保存
使用WireShark软件进行log捕捉后,需要及时进行保存,保存方法如图8-126所示。
过滤分析∶
可在窗口输入所要搜索的协议,进行过滤筛选。常用的过滤协议包括:SCTP协议、NG-AP协议ICMP报文协议,如图8-127所示。
Wireshark软件的功能非常强大,对于终端的封包、核心网功能实体之间的网络封包也可以进行解析。































































































































